套现171.6亿?宁德时代联合创始人转让巨额股份,释放什么信号?
黄世霖此次股份转让恰处于宁德时代发展的关键节点

投资时间网、标点财经研究员 习羽
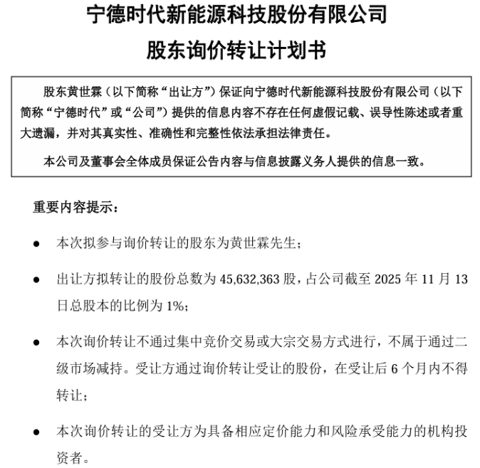
宁德时代(300750.SZ)近日披露,公司股东黄世霖拟通过询价转让方式出让公司股份约4563.24万股瑞波币价格。11月17日,公司进一步公告称,黄世霖所持股份将以每股376.12元的价格,由16家机构投资者全额受让。本次转让共收到55份有效报价,超额认购倍数达3.2倍。按照此价格计算,黄世霖本次转让股份实际套现金额约为171.63亿元。
尽管宁德时代已明确表示,此次转让属于非公开转让,受让方有6个月的锁定期,并且该过程不涉及公司控制权的变更,也不会对公司的治理结构及持续经营造成影响,然而在11月17日,宁德时代的股价仍一度下挫逾5%瑞波币价格。
宁德时代股东询价转让计划书

资料来源:公司公告
投资时间网、标点财经研究员留意到,身为宁德时代的联合创始人,黄世霖此次转让股份的缘由是“满足自身资金需求”瑞波币价格。然而,结合其在宁德时代离任后的职业发展轨迹,业内人士认为此举或许暗藏着更为深远的战略考量。
展开全文
2022年8月,黄世霖出于对个人事业发展的考虑,卸任在宁德时代的所有职务,随后其将精力聚焦于“光储充检”一体化以及储能相关领域的产业投资瑞波币价格。
据天眼查信息显示,通过参股十余家企业,黄世霖已构建起一个聚焦于储能及“光储充检”领域的投资版图瑞波币价格。值得关注的是,该版图与宁德时代在股权层面已形成深度绑定。
以福建时代星云科技有限公司为例,黄世霖通过集智储能控股33.18%,宁德时代则持股18.96%,位列第三大股东瑞波币价格。由此,市场推测,黄世霖此次转让股份所获资金,可能将用于强化其在该协同网络中的主导地位,进一步加大对储能领域的投资布局。
更值得关注的是,黄世霖此次股份转让行为,恰处于宁德时代发展的关键节点瑞波币价格。从业绩走向来看,自2018年上市后,宁德时代营收连续六年保持正增长,并于2023年达到4009.17亿元历史峰值。然而在2024年,其营收实现3620.13亿元,同比下降9.70%,出现上市以来首次下滑。这主要受碳酸锂等原材料价格下跌导致电池产品价格调整、海外政策波动以及行业需求增速放缓等多重因素影响。
2025年前三季度,公司营业收入实现2830.72亿元,同比增长9.28%,呈回暖态势;归母净利润为490.34亿元,同比增长36.2%瑞波币价格。
深入剖析公司前三季度业绩不难发现,宁德时代利润的显著增长并非完全由主营业务驱动,更多是得益于外部及财务因素瑞波币价格。
首当其冲的就是原材料价格下降促使毛利率得到改善瑞波币价格。2025年前三季度,碳酸锂价格处于低位,公司凭借在上游资源的布局,有效控制了成本,推动毛利率提升至25.31%。另外,截至2025年9月底,宁德时代的交易性金融资产达到432.61亿元,较上年末增长202.9%。且受益于汇兑收益以及利息净收入增加,财务净收益同比增长142.41%。
与利润高增长形成反差的是公司主营业务增长动能减弱瑞波币价格。中国汽车动力电池产业创新联盟公布的2025年1—9月数据表明,国内动力电池累计装车量达493.9GWh。同期,宁德时代的装车量为210.67GWh,市场份额为42.75%,相较于2021年期间约50%的峰值水平,出现了明显回落。
分析认为,公司市场份额遭遇侵蚀,背后是下游车企“采购分散化”与“技术内部化”双重趋势的挤压瑞波币价格。目前,车企普遍采用多供应商策略以优化供应链;同时,从特斯拉推进4680自研电池到比亚迪强化内部配套来看,主流车企正将电池技术主导权收回手中,这也压缩了独立电池厂商的生存空间。
面对主营业务增长的瓶颈,在全球人工智能(AI)数据中心扩张以及可再生能源转型持续释放巨大需求的背景下,宁德时代积极拓展储能业务,并将其视为第二增长曲线的核心方向瑞波币价格。
据宁德时代近期披露,其2025年第三季度动力、储能合计出货量接近180GWh,其中储能占比约20%瑞波币价格。目前,公司正在加快587Ah量产速度,以满足市场需求,未来该产品的出货占比会逐步提升。
宁德时代也明确指出,储能电池看似入门简单,实则实现难度更大瑞波币价格。大规模储能的安全性至关重要,单体失效率需达到PPB(十亿分之一)的水平,尤其是在AI引发巨大能源需求的背景下,这一要求更为关键,而储能系统的验证和证伪周期又极为漫长,进一步加大了行业入局与产品迭代的难度。
宁德时代近年业绩情况

数据来源:东方财富网
投时关键词:宁德时代(300750.SZ)







评论